a、维保
消防维保是依照国家火灾自动报警系统施工及验收规范、自动喷水灭火系统施工及验收规范、建筑消防设施检测技术规程、消防控制室通用技术要求等规范,结合甲方的设备实际和管理要求,使整个维保工作系统化、规范化并始终处于良好的运行状态。
我司承诺依照国家《火灾自动报警系统施工及验收规范》GB、《自动喷水灭火系统施工及验收规范》GB、《建筑自动消防设施及消防控制室规范化管理标准》等规范,结合甲方的实际诉求和管理要求,使整个维保工作系统化、规范化、档案化,确保整个设备系统良好运行,为突发状况的应急处理提供可靠保障。
江苏莱京特机电工程有限公司消防维保:
◆ 提供建筑消防设施维修、修复、保养服务。
◆ 协助业务明确消防设施运行管理职责、落实管理责任、制定消防设施维护管理制度和维修管理技术规程
◆ 实施消防设施标识化管理、建立健全消防设施维护管理档案
◆ 协助业务明确消防设施运行管理职责、落实管理责任、制定消防设施维护管理制度和维修管理技术规程
◆ 实施消防设施标识化管理、建立健全消防设施维护管理档案
江苏莱京特机电工程有限公司消防维保实施细则:
1.每月定期对业主方的消防设施进行维护保养,保证消防系统安全稳定的运行。接到故障报修后,2小时内响应,24小时内派员到达现场对故障进行排除。需要外送维修的项目,7日内完成修复,期间采取应急安全措施。
2.消防维护、检测记录由检测人员签字、公司盖章,全权负责,报业主方备案。
3.坚决服从业主方的安排,配合消防检查和管理要求,比如提供各类细化方案、技术文件、检查配合和陪同、整改消防缺陷等。
4.作为一站式消防技术服务公司,我公司还可以提供消防图纸设计、消防第三方年度检测、消防工程施工、消防安全评估、消防验收申报等服务。
2.消防维护、检测记录由检测人员签字、公司盖章,全权负责,报业主方备案。
3.坚决服从业主方的安排,配合消防检查和管理要求,比如提供各类细化方案、技术文件、检查配合和陪同、整改消防缺陷等。
4.作为一站式消防技术服务公司,我公司还可以提供消防图纸设计、消防第三方年度检测、消防工程施工、消防安全评估、消防验收申报等服务。
消防例行保养(系统化、全面化、细致化、标准化、个性化)
按照维保要求对系统进行巡检及检测,确认其运行正常,设备除尘、清洁、润滑、油漆、防潮、绝缘、紧固;并填写相应的检测、保养专业表格,并得到甲方指定责任人的签署,编号后归档。
消防应急维修(7*24小时维修服务,24小时到场)
出现问题时能够在限定的时间内迅速解决,不能解决的出具书面说明,并请相关人员核准签署。
消防维保内容
◆火灾自动报警系统
◆气体探测系统
◆室内外消火栓系统
◆自动喷水灭火系统(消防喷淋等)
◆消防泵系统
◆气体灭火系统
◆应急广播系统
◆防排烟系统
◆疏散指示及应急照明设备
◆消防弱电等
◆气体探测系统
◆室内外消火栓系统
◆自动喷水灭火系统(消防喷淋等)
◆消防泵系统
◆气体灭火系统
◆应急广播系统
◆防排烟系统
◆疏散指示及应急照明设备
◆消防弱电等
消防维保适用场所
◆学校、培训机构、幼儿园、儿童游乐场所等
◆医院、疗养院、桑拿浴室等
◆银行、博物馆、图书馆、体育场馆、网吧机房等
◆敬老院、养老院、老年活动中心等
◆住宅、小区、公寓、酒店等
◆厂房、仓库、办公楼、综合楼等
◆医院、疗养院、桑拿浴室等
◆银行、博物馆、图书馆、体育场馆、网吧机房等
◆敬老院、养老院、老年活动中心等
◆住宅、小区、公寓、酒店等
◆厂房、仓库、办公楼、综合楼等
消防维护保养工作流程图
b、检测
为保客户省心无忧,我们提供一系列的优质服务:设计→供货→施工→检测→验收
江苏莱京特机电工程有限公司消防检测承接:
◆新建项目消防设施检测
◆装修工程消防检测
◆消防年检等
◆装修工程消防检测
◆消防年检等
消防检测内容
◆火灾自动报警系统
◆可燃气体探测系统
◆电气火灾监控系统
◆室内外消火栓系统
◆自动喷水灭火系统(消防喷淋等)
◆消防泵系统
◆气体灭火系统
◆应急广播系统
◆防排烟系统
◆消防通讯
◆防火分隔
◆消防电梯
◆疏散指示及应急照明设备
◆消防弱电等
◆可燃气体探测系统
◆电气火灾监控系统
◆室内外消火栓系统
◆自动喷水灭火系统(消防喷淋等)
◆消防泵系统
◆气体灭火系统
◆应急广播系统
◆防排烟系统
◆消防通讯
◆防火分隔
◆消防电梯
◆疏散指示及应急照明设备
◆消防弱电等
消防检测适用场所
1、各类场馆:酒店、宾馆、酒吧、影剧院、展馆、文体馆、体育馆、娱乐休闲场、学校等。
2、各类商贸建筑:大厦、商贸办公楼、批发市场、物流园、各类酒店超市、仓储园、商品批发中心等。
3、各类企业、工厂写字楼:如各类厂房、办公写字楼、仓库、宿舍楼、餐厅、食堂、工业园区建筑、社区建筑等。
4、高层建筑物:高层商住楼、高层商厦、大酒店、高层场馆。
5、各类计算机网络机房。
6、电力系统:发电厂、供电所、变配电站。
7、幼儿园,儿童乐园,养老院,敬老院,培训机构,银行等。
2、各类商贸建筑:大厦、商贸办公楼、批发市场、物流园、各类酒店超市、仓储园、商品批发中心等。
3、各类企业、工厂写字楼:如各类厂房、办公写字楼、仓库、宿舍楼、餐厅、食堂、工业园区建筑、社区建筑等。
4、高层建筑物:高层商住楼、高层商厦、大酒店、高层场馆。
5、各类计算机网络机房。
6、电力系统:发电厂、供电所、变配电站。
7、幼儿园,儿童乐园,养老院,敬老院,培训机构,银行等。
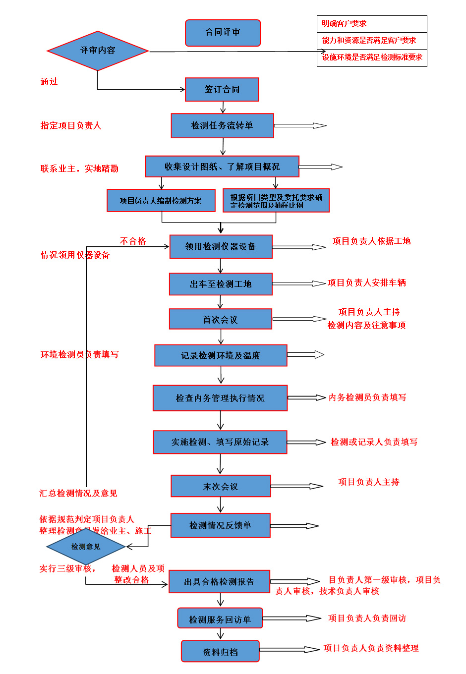
消防检测工作流程图
c、消防安全评估
对社会单位、场所、工矿企业等机构的消防综合情况进行如实评估,提供消评报告,如果实际情况有不满足消防法律法规、技术规范的,在报告中会逐条详细的提出来,并给出最合理的解决方案!如果委托单位愿意配合改善的,我公司在解决消防问题后可以出具消防安全评估报告!
消防安全评估 | 评估内容:
1、消防安全责任制落实情况
2、建筑防火(防火间距、消防车通道、消防车登高作业区域、防火分区、疏散通道、疏散楼梯、安全出口、装修保温材料、监控等等)
3、建筑消防设施设备
4、消防管理现状:消防管理制度、火灾应急救援预案、消防演练计划
5、扑救初起火灾能力
6、消防教育培训情况
7、消防工作报告备案情况
2、建筑防火(防火间距、消防车通道、消防车登高作业区域、防火分区、疏散通道、疏散楼梯、安全出口、装修保温材料、监控等等)
3、建筑消防设施设备
4、消防管理现状:消防管理制度、火灾应急救援预案、消防演练计划
5、扑救初起火灾能力
6、消防教育培训情况
7、消防工作报告备案情况
消防安全评估 | 适用用范围
◆建设工程消防自查验收咨询评估
◆区域消防安全评估
◆社会单位消防安全评估
◆大型活动消防安全评估
◆验厂消防安全评估
◆报验代理和协助公安消防部门抽查
◆区域消防安全评估
◆社会单位消防安全评估
◆大型活动消防安全评估
◆验厂消防安全评估
◆报验代理和协助公安消防部门抽查
消防安全评估 | 适用场所
1、养老院、敬老院,老年活动场所;幼儿园、儿童游乐场所等。
2、各类场馆:酒店、宾馆、酒吧、影剧院、展馆、文体馆、体育馆、娱乐休闲场、学校等。
3、各类商贸建筑:大厦、商贸办公楼、批发市场、物流园、各类酒店超市、仓储园、商品批发中心等。
4、各类企业、工厂写字楼:如各类厂房、办公写字楼、仓库、宿舍楼、会所、餐厅、食堂、工业园区建筑、社区建筑等。
5、高层建筑物:高层商住楼、高层商厦、大酒店、高层场馆。
6、各类计算机网络机房。
7、电力系统:发电厂、供电所、变配电站。
2、各类场馆:酒店、宾馆、酒吧、影剧院、展馆、文体馆、体育馆、娱乐休闲场、学校等。
3、各类商贸建筑:大厦、商贸办公楼、批发市场、物流园、各类酒店超市、仓储园、商品批发中心等。
4、各类企业、工厂写字楼:如各类厂房、办公写字楼、仓库、宿舍楼、会所、餐厅、食堂、工业园区建筑、社区建筑等。
5、高层建筑物:高层商住楼、高层商厦、大酒店、高层场馆。
6、各类计算机网络机房。
7、电力系统:发电厂、供电所、变配电站。
消防评估工作流程图

